Time:Aug 16, 2024
Recently, the research team led by Professor Chen Han from the School of Materials Science and Engineering at Shanghai Jiao Tong University and the Zhangjiang Advanced Research Institute has achieved new progress in the field of perovskite photovoltaic devices. The related research findings were published in Nature Communications under the title “Synchronized crystallization in tin-lead perovskite solar cells” (https://www.nature.com/articles/s41467-024-51361-2). Zhang Yao, a 2021 doctoral student, and Li Chunyan, a 2020 doctoral student, are the co-first authors of the paper, with Researcher Chen Han serving as the corresponding author. This work was supported by the National Natural Science Foundation of China, the Shanghai Natural Science Foundation, and the National Ten Thousand Talents Program.
Sb-Pb mixed-halide perovskites hold significant potential in thin-film photovoltaics, featuring a bandgap around 1.2 eV and enabling solution-based fabrication. Currently, the photovoltaic quality of Sb-Pb perovskite films is compromised by the disparity in crystallization rates between tin and lead. The crystallization rate of tin-based components in precursors often exceeds that of lead-based components, leading to compositional inhomogeneity in semiconductor films and suboptimal photovoltaic performance.

图一. 锡铅离子和溶剂配体的相互作用
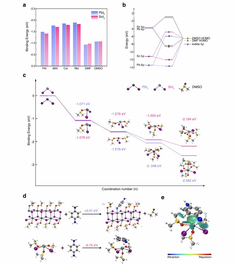
在这项研究中,上海交通大学陈汉等人揭示了锡基钙钛矿的快速结晶根源于其立体化学活泼的孤电子,孤电子排斥作用阻碍了钙钛矿前驱体溶液中锡离子与配体分子之间的配位结合。从这一角度出发,陈汉团队引入对苯二胺作为非共价配体,针对不饱和的锡离子配合物中的开放位点,通过非共价作用结合来稳定高配位的锡离子-溶剂分子中间体(图一)。

Figure 2. Characterization of the precursor solution

Figure 3. Characterization of Thin Film Crystallization Process
Through characterization studies of the precursor solution using visible spectroscopy, infrared spectroscopy, nuclear magnetic resonance hydrogen spectroscopy, and X-ray absorption fine structure spectroscopy, it was found that p-phenylenediamine selectively binds to tin ions in the tin-lead mixed perovskite precursor solution without reacting with lead ions (Figure 2). In situ fluorescence spectroscopy, scanning electron microscopy (SEM), secondary ion mass spectrometry (SIMS), and X-ray diffraction (XRD) characterization confirmed that p-Phenylenediamine delays solution crystallization and promotes more uniform tin-lead distribution within the film (Figure 3).

Figure 4. Performance Characterization of Photovoltaic Devices
Ultimately, the single-junction tin-lead perovskite solar cell achieved a photovoltaic conversion efficiency of 24.13%, certified by a third-party laboratory (Shanghai Institute of Microsystem and Information Technology, Chinese Academy of Sciences). The encapsulated device maintained 90% of its initial efficiency after 795 hours of maximum power point operation under single-sun irradiation (Figure 4).
Author:
Chen Han Team
Contributing Unit:
Center for Future Materials Innovation