2025国际能源前沿论坛将于2025年10月10–11日在上海交通大学闵行校区举办。
本届论坛将聚焦能源领域“前沿性、创新性、交叉性”的学术成果和创新应用,邀请国内外能源领域的院士、知名专家学者、青年英才等分别做主旨报告和主题报告,围绕能源领域的前沿科学技术问题及其解决方案,开展学术交流与探讨,搭建高水平的学术交流和前沿科技成果展示的平台,促进能源科技创新与发展。
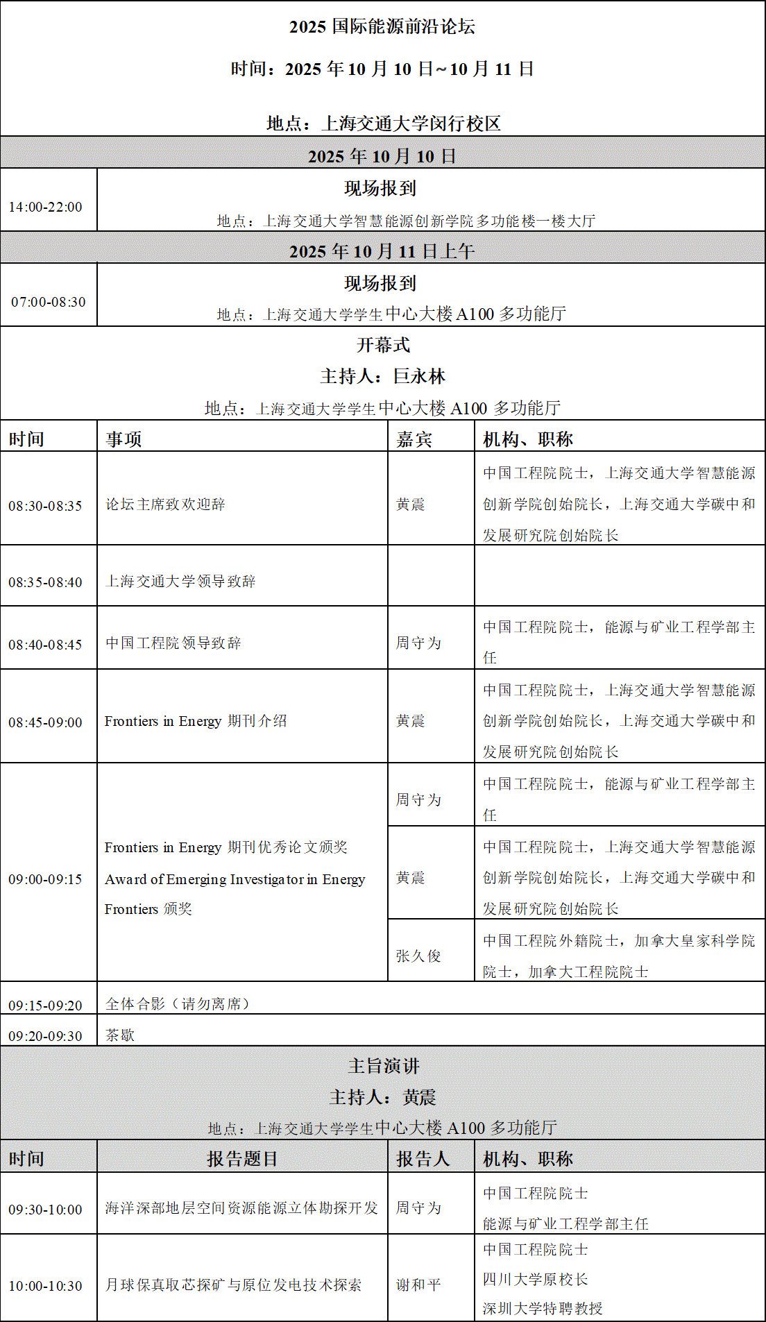
本届论坛特设“Frontiers in Energy 期刊优秀论文”和“Award of Emerging Investigator in Energy Frontiers”两个奖项,以表彰能源领域为科技发展和科学进步做出突出贡献的科研人才,鼓励青年英才积极投身于该领域的创新探索。
论坛组委会诚挚邀请能源领域的各位专家学者拨冗莅临!
1.会议名称
2025国际能源前沿论坛
2025 Frontiers in Energy—International Engineering Symposium on Energy
2.时间地点
会议时间:2025年10月10–11日
会议地点:上海交通大学闵行校区(上海闵行区东川路800号)
3.会议组织
主办单位:上海交通大学、Frontiers in Energy 期刊
承办单位:上海交通大学国电投智慧能源创新学院、上海交通大学碳中和发展研究院
支持单位:上海非碳基能源转换与利用研究院、上海市能源研究会、上海交通大学国家储能技术产教融合创新平台
4.论坛组委会
名誉主席:
周守为:中国工程院院士,中国工程院能源与矿业工程学部主任,Frontiers in Energy 期刊主编
苏义脑:中国工程院院士,Frontiers in Energy 期刊主编
彭苏萍:中国工程院院士,Frontiers in Energy 期刊主编
主席:
黄震:中国工程院院士,上海交通大学碳中和发展研究院创始院长,Frontiers in Energy 期刊主编
副主席:
张久俊:中国工程院外籍院士,加拿大皇家科学院院士,加拿大工程院院士
Nicolas Alonso-Vante:上海交通大学讲席教授
5.报告专家
主旨报告

分论坛

6.会议议程



7.论坛注册
(1)请扫描下方二维码填写报名表,便于会务组办理进校报备等事宜。

(2)加入论坛群
报名成功后请添加微信13671882891申请加入能源前沿论坛群,便于及时接收论坛相关信息。添加微信请备注姓名+单位。
8.住宿
本次会议住宿协议酒店为上海闵行白金汉爵大酒店(上海市闵行区沪闵路1577号)。交大协议价500元/晚(含早),请参会人员通过以下酒店联系人预订房间。
客房预订:王经理 18621812687
会议举办地点上海交通大学(闵行校区)内部有上海交大学术活动中心宾馆,周围有“上海紫竹万怡酒店”,沪华国际大酒店(上海华师大闵行校区吴泾店),“全季酒店(上海交大沧源路店)”等酒店可供预定。
9.会场及周边地图(请见附件)
友情提示:
(1)10月11日上午为论坛开幕式及主旨报告,地点为上交通大学闵行校区(上海闵行区东川路800号)学生中心大楼A100多功能厅。会务组已为填写报名表的参会人员办理进校报备,请参会人员刷身份证或者随申码进校。
(2)10月11日午餐地点为上海交通大学智慧能源创新学院西部餐厅1楼,参会人员可乘摆渡车由学生中心至餐厅。
(3)10月11日下午分论坛地点为上海交通大学智慧能源创新学院多功能楼一楼会议室、多功能楼二楼会议室。由上海交通大学闵行校区内部进入智慧能源创新学院需刷身份证,由上海市闵行区剑川路665号门进入智慧能源创新学院需持电子版会议通知。
(4)开车至上海交通大学智慧能源创新学院请走上海市闵行区剑川路665号门,校内车位有限,建议绿色出行。
10.会议咨询与联系
刘老师:13917256271, FIE@sjtu.edu.cn
芮老师:13916841950, ruixue0108@sjtu.edu.cn
Frontiers in Energy 编辑部
2025年10月8日
相关附件: